제조원가의 이해

2024. 11. 26. 17:00공학입문설계

비용의 종류

직접비: 특정 상품을 생산하기 위해서만 소비. 직접 그 제품에 부과할 수 있는 원가요소 ex) 재료비, 생산직 급여
간접비: 여러 종류 제품의 생산을 위해 공통적으로 소비. 특정제품에 직접 부과하기 어려운 원가 요소 ex) 보험료, 운영비
고정비: 생산량과 관계 없이 일정한 비용 ex) 임대료
변동비: 생산량에 비례하는 비용 ex) 인건비 원자제비용
ex1)
1. 변동 비용은 $7.34이다.
2. 고정 비용은 0.33이다.
3. total direct cost는 $7.67이다.
ex2)
빈칸1
1. a의 고정 비용을 구해보자
-1시간당 60달러 이기 때문에 0.75시간 동안은 60*0.75=$45이다.
-프로그래밍은 1시간에 60달러이고, 0.25시간 동안은 60*0.25=$15이다.
=>총 고정 비용은 $60이다.
2. a의 변동 비용을 구해보자
-Material은 하나당 $9이라고 명시되어 있음
-Processing은 60분 당 $60이므로 6분에 $6이다.
=> 변동 비용은 $15이다.
3. total unit cost
-개수가 10개라면 총비용은 (고정비용)+(변동비용)*(총 개수)이므로 60+15*10=$210이다.
-개당 총 가격, 즉 total unit cost는 (총 가격)/(총 개수)이므로 $210/10=$21이다.

빈칸 2
1. b의 고정 비용을 구해보자
-1시간당 60달러 이기 때문에 1.75시간 동안은 60*1.75=$105이다.
-프로그래밍은 1시간에 60달러이고, 1.0시간 동안은 60*1.0=$60이다. 그리고 고정 발생하는 추가비용이 $150이므로 $210이다.
=>총 고정 비용은 $315이다.
2. b의 변동 비용을 구해보자
-Material은 하나당 $16이라고 명시되어 있음
-Processing은 60분 당 $60이므로 55분에 $55이다.
=> 변동 비용은 $71이다.
3. total unit cost
-개수가 10개라면 총비용은 (고정비용)+(변동비용)*(총 개수)이므로 315+71*10=$1025이다.
-개당 총 가격, 즉 total unit cost는 (총 가격)/(총 개수)이므로 $1025/10=$102.5이다.
ex3)

다음 그래프에서 어느 지점부터 Injection Modding의 비용효율이 좋은지 찾아보세요

total cost=(fixed cost)+(variable cost)*Q(Number of Units Produced)를 활용하면 Q를 구할 수 있다.
1. Machining: 1000+10*Q1
2. Injection Molding: 10000+1*Q2
3. 1000+10*Q=10000+Q, Q=1000
4. 1000개 부터 Injection Molding 프로세슥 더 좋다는 것을 확인할 수 있다.

이익과 손익 분기점

  • 이익: 매출액-총원가
SP*Q-(FC+VC*Q)
=(SP-VC)*Q+FC
(SP:판매가격, FC: 고정비, VC: 개당 변동비, Q: 판매량
  • 손익분기점(break-even point, BEP): 총원가를 커버할 정도의 판매량(Q) 수준. 즉, 매출가와 총원가가 같아져서 손실도 이익도 발생하지 않을 때의 판매량
(SP-VC)*BEP-FC=0
BEP=FC/(SP-VC)

총이윤을 늘리는 방법

  • 원가 절감: 고정 비용을 줄임으로써 원가 절감을 한다.

  • 가격 인상: variable cost를 증가시켜서 이윤을 늘린다.

  • 판매량 증대: 판매량 자체를 증가시켜서 이윤을 늘린다.

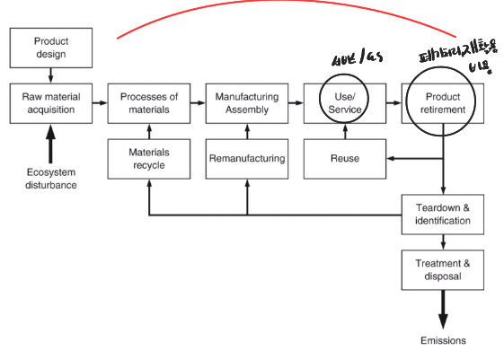
설계 시 제조원가만 고려하면 될까?

  • 단순히 제조비용뿐 아니라 LIfe Cycle Costing(LCC)까지 고려해야 함
  • 소비자 관점의 비용: Cost of Ownership

'공학입문설계' 카테고리의 다른 글

서비스 디자인과 비즈니스 모델  (0) 2024.11.26
Design for..  (1) 2024.11.26
예비 설계와 상세 설계  (2) 2024.11.26
컨셉 개발 방법론 (3)  (1) 2024.11.25
컨셉 개발 방법론(2)  (1) 2024.11.25